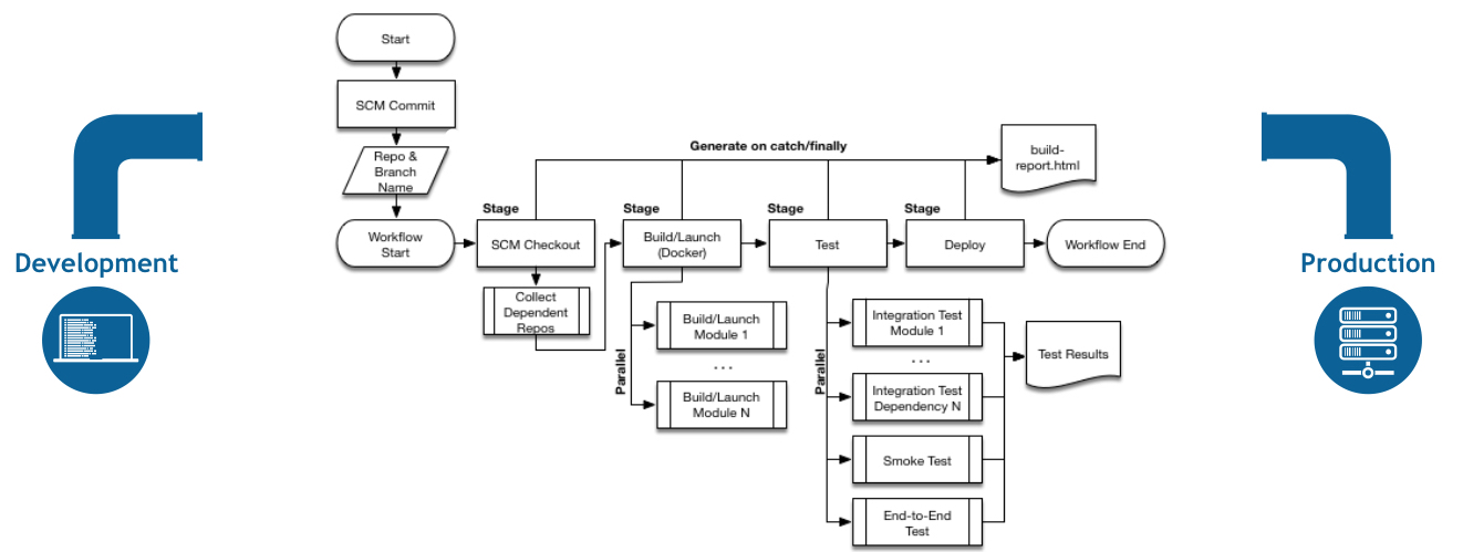
pipeline {
agent any (1)
stages {
stage('Build') { (2)
steps {
// (3)
}
}
stage('Test') { (4)
steps {
// (5)
}
}
stage('Deploy') { (6)
steps {
// (7)
}
}
}
}
